
Nejrychlejší viskozimetr a reometr (2v1) na trhu
Unchained Labs Honeybun viskozimetr a reometr.
Honeybun je viskozimetrem a reometrem, který Vám poskytne výsledky během mžiku. Ať už máte jeden nebo deset vzorků, bude Vám stačit pár mikrolitrů každého vzorku, které Honeybun protlačí skrz mikrofluidní kanál a poradí si s viskozitou od 0,5 do 150 cP/min, a to aniž by bylo třeba jakékoliv předpřípravy či čištění vzorku. Je čas opustit zastaralé techniky spotřebovávající příliš mnoho vzorku a přejděte k rychlému Honeybun, kterému stačí pouhé mikrolitry.
Unchained Labs Honeybun.
Nahraj až 10 vzorků do spotřebního materiálu Bun, vlož ho a stiskni „Start“ – nic složitého. Honeybun pak aplikuje tlak a protlačí vzorky mikrofluidními kanálky v Bun modulu. Přitom můžeš sledovat průtok naživo a software automaticky sleduje, jak rychle jednotlivé vzorky protékají – a vypočítá jejich viskozitu.
Unchained Labs Honeybun: Rychle a jednoduše.
Vyplň všechny detaily o svých vzorcích, pokud je to tvůj styl, nebo to vezmi zkratkou – software Honeybun vše doplní automaticky, takže můžeš rovnou spustit běh. Tři kliknutí tě provedou nastavením experimentu a hned začneš sbírat data.
Unchained Labs Honeybun: Ukoj svou touhu po datech.S Honeybun budeš mít konečně přístup ke všem viskozitním datům, která potřebuješ. Díky rychlosti a kapacitě Honeybunu je snadné měřit viskozitu kdykoliv, když změníš protein, koncentraci nebo formulaci.
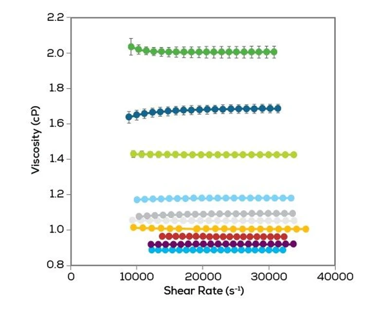
Unchained Labs Honeybun: Poznej svůj průtok.
Protože je Honeybun reometr, každý experiment zahrnuje přehled smykových rychlostí v každém kanálu - můžeš tak snadno porovnat, jak se který vzorek chová při smykovém zatížení, ať už je Newtonovský nebo ne.
Unchained Labs Honeybun: Skvělý při jakékoli teplotě.
Ovládej teplotu od 4 °C do 45 °C, abys vždy věděl, jak se vzorek chová – čerstvě z lednice, při pokojové teplotě nebo během výroby, kdy to opravdu hřeje.
